| 检阅答卷2025|喜报!乌达区人民检察院新媒体矩阵斩获2025年度中国优秀新媒体! |
| 时间:2025-12-29 作者: 新闻来源: 【字号:大 | 中 | 小】
|
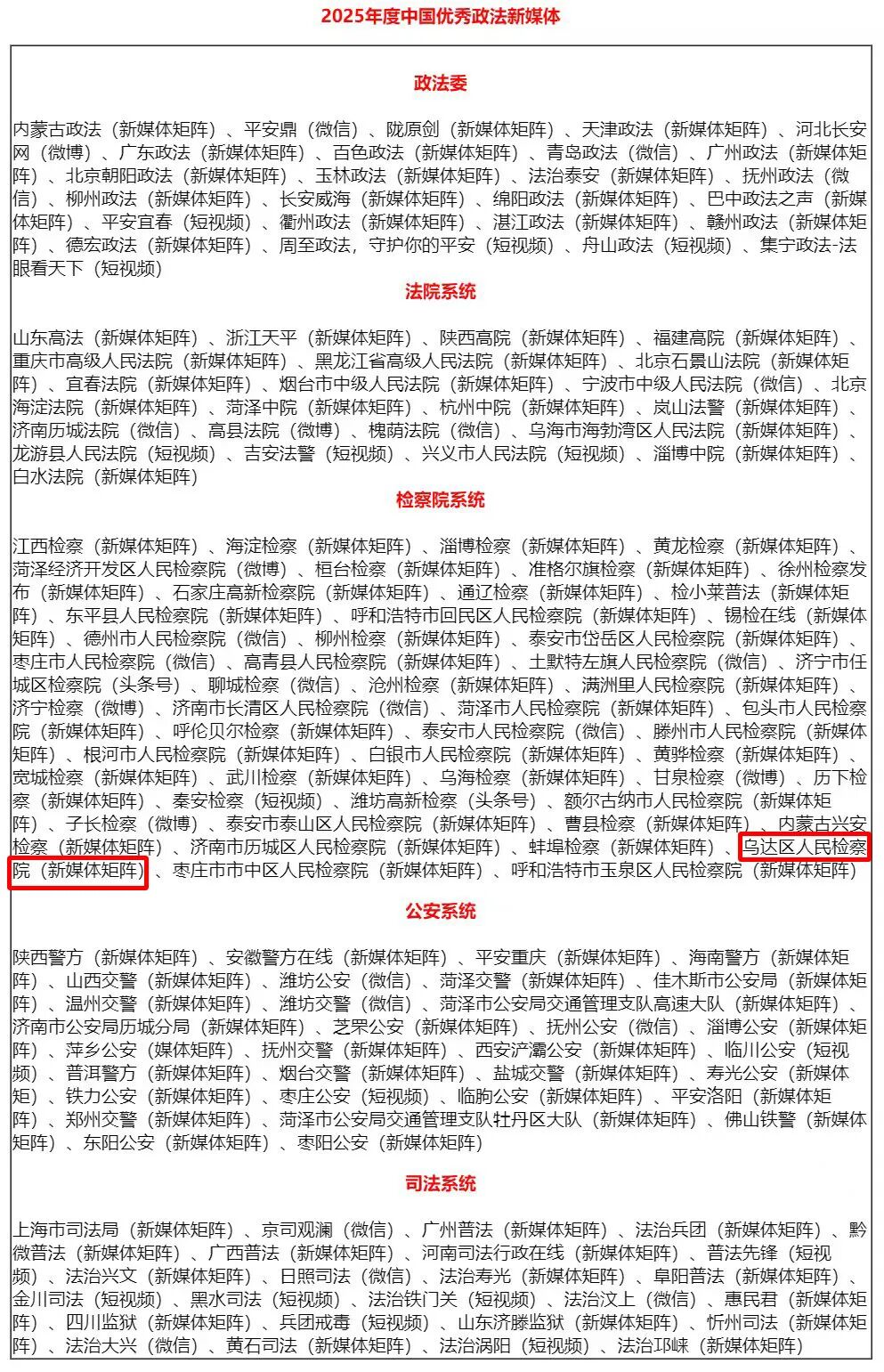
近日,乌达区人民检察院新媒体矩阵凭借出色表现,从全国众多政法新媒体中脱颖而出,荣获2025年度中国优秀政法新媒体!这一荣誉是对我们过去一年宣传工作的肯定,更是激励我们继续前行的强大动力! 我们构建了门户网站、微博、微信三位一体的宣传矩阵,成绩斐然。全年发布原创信息215篇,录制乌海市电视台《法在身边》栏目4期。22篇信息被自治区检察院、内蒙古法制报等媒体采用,1篇文章被《北疆检声》杂志刊登,2篇信息分别被检察日报正义网和法治日报刊发。 我们打造了“小雨检漫”“检心慧言”等特色专栏,用漫画、视频等形式讲法律。“小雨检漫”专栏原创作品《“四大名著”那些事儿,邀你来当网络安全判官》《重阳漫绘:“检察蓝”守护桑榆晚》均被内蒙古检察微信公众号采用。“检心慧言”专栏原创作品《执检察之笔,答好绿水青山“生态卷”》被内蒙古检察微信公众号和内蒙古法制报今日头条号采用。 我们关注检察重点工作成效和重要会议活动、时间节点,做好选题策划、火速发布。年后收心会信息《收心归位拉满弦 凝心聚力谋新篇》被内蒙古检察院微信公众号采用。联动开展营业性娱乐场所夜场清查活动信息《联合清查守净土》被内蒙古法制报刊发。内蒙古法制报、内蒙古检察院专题报道我院2023年以来我院公益诉讼检察工作。
我们创作的微动漫《守护黄河家园》先后被自治区评为网络普法新媒体作品大赛优秀奖、被正义网评为全国检察新媒体优秀作品奖,有效扩大了检察工作的社会影响力和公信力。
依托“检影视界”工作室,聚焦深度创作和内容优化,利用技术手段实现“一案多形式”创作,从一条案例线索出发,生成多种产品形式。
聚焦公益诉讼、未成年人保护等社会治理民生热点,推出更多“接地气”的法治产品。充分利用达小检“乌达检察IP形象”,用动漫角色、表情包拉近与群众距离。 建立“业务+业务”联动机制,典型案例宣传与检察建议、司法救助等业务工作深度结合,实现检察宣传与业务联动的有机结合。同时,加强与主流媒体合作,扩大传播半径。开展“检察开放日”“法治进校园”等形式多样的普法活动,形成“线上引流+线下服务”闭环。 积极参与新媒体技能培训、案例研讨,提升检察院全媒体传播能力。坚持年度表彰优秀新媒体信息作品,鼓励创作“破圈”作品,形成全院同心、同向、同力推进新媒体建设格局。
步履不停,未来已来。感恩每一份关注,铭记每一份信任。这份荣誉,属于每一位关心和支持乌达检察工作的您。前路漫漫,唯有不懈创新。2026年,我们将以此次获奖为全新动力,继续用忠诚、专业与热情,讲好检察故事、传播法治声音,为法治乌达、平安乌达建设贡献更强的检察宣传力量! |
|
| |
|
|
 |
|
|
|
| 友情链接 |
|
|
|
|
|